产品分类
PRODUCT CENTER产品规格更多
| 产品 | 规格 |
|---|---|
| 二波板 | 4320*310*85*3/4 |
| 三波板 | 4320*506*85*3/4 |
| 圆立柱 | 直径140/114*4.5 |
| 方立柱 | 130*130*6*2540 |
| 防阻块 | 196*178*200*3/4.5 |
| 托 架 | 70*300*4/4.5 |
| 柱 帽 | 140/114适配 |
| 螺 栓 | M16*35/45/170 |
| 方垫片 | 76*44*4 |
| 单端头 | R160*3/4 |
点击数:75152019-03-02 08:48:42 来源: 波形护栏|护栏板价格|高速护栏板厂家-冠县华安交通
波形护栏护栏设置时需要考虑的因素有哪些?
依照波形护栏新行业标准《JTG/T D81-2017》,选取护栏形式时,除考虑护栏的防护性能外,还应考虑下列因素:
1 应考虑护栏受碰撞后的变形量。路侧或中央分隔带护栏面距其防护的障碍物的距离,应大于护栏较大横向动态位移外延值或车辆较大动态外倾当量值;
当防护的障碍物低于护栏高度时,宜选择护栏较大横向动态位移外延值;
当防护的障碍物高于护栏高度、公路主要行驶车型为大型车辆时,应选择车辆较大动态外倾当量值 。
2 大型车辆所占比例较大的路段,除位于冬季风雪较大的地区外,中央分隔带护栏宜使用混凝土护栏。
3 冬季风雪较大的地区,宜选择少阻雪的护栏形式。
4 护栏及其端头、与其他形式护栏的过渡处理宜采用标准化材料、产品,个别地点特殊需要的护栏宜定制、加工。
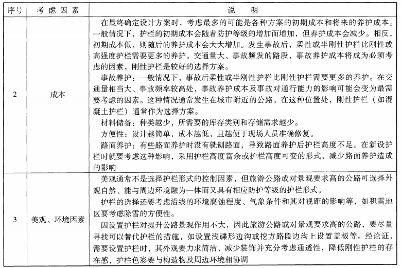
5 应考虑护栏的初期成本、投入使用后的养护成本,包括常规养护、事故养护、材料储备和养护方便性等。宜结合路面养护方式采用经济适宜的形式,并预先考虑将来的路面养护需求。
6 选择护栏形式时应考虑沿线的环境腐蚀程度、气候条件和护栏本身对视距的影响等因素,并适当考虑美观因素。对景观有特殊要求的公路可选择外观自然、与周围环境相融合的护栏形式,但不得降低护栏防护等级。
波形护栏新行业标准《JTG/T D81-2017》选取护栏形式所要考虑的因素,具体如下表:

